哈尔滨医科大学孙夕林教授团队近日成功研发出一种名为“18F-ARS-1620”的KRAS靶向PET分子成像探针,首次实现通过无创影像技术精准识别并监测肺癌KRASG12C靶向治疗的效果。该成果已在线发表于国际权威期刊《核医学与分子影像杂志》,为推进肺癌精准治疗提供了革命性工具。

解决临床核心痛点:从“基因检测”到“功能显像”
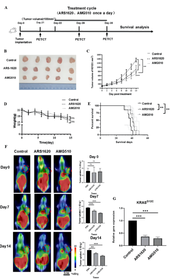
KRASG12C突变是非小细胞肺癌中最常见的驱动突变之一,尽管近年来已有靶向药物问世,但临床面临核心难题:仅凭基因检测无法准确反映肿瘤细胞内KRAS蛋白的真实活性和动态变化。孙夕林团队研发的示踪剂通过对KRAS抑制剂进行放射性标记,使其能够像“生物雷达”一样,在PET/CT影像上直观显示肿瘤的KRAS靶点活跃程度,实现从静态基因分型到动态功能显像的跨越。
技术突破:高特异性探针实现精准“可视化”
研究显示,18F-ARS-1620在体外和动物体内均表现出优异性能。在携带KRASG12C高表达肺癌的小鼠模型中,该示踪剂能特异性浓聚于肿瘤部位,且摄取水平显著高于低表达对照组。更重要的是,经KRAS靶向药治疗后,小鼠肿瘤对示踪剂的摄取显著降低,且这种降低与肿瘤生长抑制、小鼠生存期延长直接相关,证明了其作为疗效监测标志物的可靠性。
临床价值:指导精准用药,实现个体化治疗
该技术具有明确的临床转化前景。首先,它可在治疗前精准筛选出真正适合KRAS靶向药的优势人群,避免无效治疗。其次,在治疗早期(甚至早于肿瘤体积变化)即可通过影像判断药物是否起效,为及时调整治疗方案提供依据。这不仅能提升疗效,还能减少患者因无效治疗承受的副作用和经济负担。
行业意义:推动肿瘤诊疗进入“可视化靶向”新时代
此项研究标志着我国在肿瘤精准分子影像领域取得重要进展。将难以成药的“KRAS靶点”转化为可无创可视化的成像靶点,为肺癌乃至其他KRAS突变肿瘤的诊疗提供了全新范式。随着该技术向临床推进,未来有望推动肿瘤诊疗从“千篇一律”的标准化治疗,全面迈向“一人一策”的精准可视化个体治疗新时代。