热点关注:  
放射性同位素 粒子加速器 辐照杀菌 无损检测 高新核材 辐射成像 放射诊疗 辐射育种 食品辐照保鲜 废水辐照 X射线 中广核技 中国同辐

医学领域

Leo Cancer Care与日本QST医院达成研究合作

2024年9月24日,Leo Cancer Care与日本QST医院达成合作协议,测试其直立定位系统的可复制性和舒适性,以用于治疗癌症患者。QST医院于9月9日接收了Leo Cancer Care的直立定位系统样机,并将在接下来的两个月内开展一项研究。该计划将包括研究不同解剖部位的固定方式、监测患者舒适度,以及测量患者能否准确、重复地回到固定位置。QST医院总院长Hitoshi Ishikawa博士引用相关内容说到:直立定位系统在解决粒子治疗的多个技术问题方面具有巨大潜力... 2024-10-30 质子治疗重离子治疗

兰州(重离子)放射治疗联盟成立

10月26日上午,兰州(重离子)放射治疗联盟成立大会在甘肃省武威肿瘤医院兰州院区隆重举行,兰州重离子中心正式开诊。会上,兰州市委副书记、市长刘建勋代表兰州市委市政府向兰州重离子放射治疗联盟的成立表示祝贺,并承诺将支持兰州众力的项目运营发展和联盟的成长壮大,进一步健全工作机制,做好要素保障,解决运营管理过程中的实际困难。兰州市委副书记、市长刘建勋致辞省卫生健康委二级巡视员王彦成指出,省卫生健康委将进一步以重离子技术为抓手... 2024-10-29 核技术核医学放射诊疗

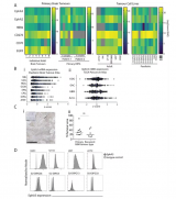
通过纳米放射增强剂NBTXR3,质子比光子免疫放疗获得了优越的抗肿瘤免疫应答

目前,光子放射治疗(XRT)由于它的成本效益和广泛的可及性主要用于临床实践。另一方面,尽管质子放疗(PRT)的成本较高,且主要在发达地区可获得性有限,但其副作用较少。有趣的是,大量临床试验表明XRT和PRT的治疗效果相同。最近的研究已经阐明了免疫放射治疗(IRT)的作用扩大-放射治疗和免疫检查点阻断的合并,这一进步推动了放疗的效用超越了局部肿瘤控制的范围,成为一种更全面的系统性疾病管理方法。已知电离辐射可诱导肿瘤细胞的免疫原性细胞死... 2024-10-29 核技术核医学放射医学

中广核技打造高端科创成果“质子治疗装备” 助力健康中国建设蹄疾步稳

近日,工业和信息化部印发《首台(套)重大技术装备推广应用指导目录(2024年版)》,中广核技质子治疗装备成功入选,标志着中广核技助力健康中国建设又迈出坚实一步。▲工业和信息化部关于印发《首台(套)重大技术装备推广应用指导目录(2024年版)》的通知首台(套)是装备制造业实现重大技术突破的标志,国家市场监管总局、国家发展改革委、科技部、工业和信息化部、国家知识产权局等五部门为此专门联合印发了《中国首台(套)重大技术装备检测评定... 2024-10-14 核技术核医学质子治疗

北肿-GrzmB靶向免疫PET探针转化研究

2024年10月10日,北京大学肿瘤医院李囡教授、杨志教授/基础医学院刘昭飞教授团队有关颗粒酶B靶向68Ga-grazytracer探针PET显像用于肿瘤免疫治疗疗效评估的研究在2024年10月Nature Communications正式发表。近年来,肿瘤免疫疗法在肿瘤治疗中取得了重大突破,但其有效性在不同患者以及不同肿瘤类型之间存在很大的差异。因此,早期预测肿瘤患者对免疫治疗的响应情况,对于改善患者的治疗预后至关重要。颗粒酶B作为免疫应答中最主要的效应分子之... 2024-10-14 核医学PET/CT靶向治疗

【山西】山西省核医学PET/CT肿瘤及质控学术研讨会暨晋城市核医学质控部成立大会举办

2024年9月27日至28日,由山西省医学会主办,国家核医学专业质控中心、中华医学会核医学分会肿瘤学组、山西省医学会核医学专业委员会、山西省核医学质控中心、分子影像精准诊疗省部共建协同创新中心、山西医科大学第一医院、山西医科大学核医学学院、晋城市人民医院共同承办的山西省核医学 PET/CT 肿瘤及质控学术研讨会暨晋城市核医学质控部成立大会在晋城市人民医院隆重召开。此次盛会旨在集中展示近年来我国及山西省核医学与分子影像... 2024-10-01 核医学PET/CT

CAR-T细胞疗法核医学技术研究进展

CAR-T (Chimeric Antigen Receptor T-Cell Immunotherapy),即嵌合抗原受体T细胞免疫疗法。该疗法是一种出现了很多年但近几年才被改良,并使用到临床中的新型细胞疗法。在急性白血病和非霍奇金淋巴瘤的治疗上有着显著的疗效,被认为是最有前景的肿瘤治疗方式之一。正如所有的技术一样,CAR-T技术也经历一个漫长的演化过程,正是在这一系列的演化过程中,CAR-T技术逐渐走向成熟。这种新的治疗策略的关键之处在于识别靶细胞的被称作嵌合抗原受体(... 2024-09-30 核医学靶向治疗

JITC:靶向EphA3的CAR-T细胞疗法有望治疗胶质瘤

在一项新的研究中,来自沃尔特和伊丽莎-霍尔医学研究所(WEHI)的研究人员发现了一种很有前景的二合一新疗法,它不仅能靶向摧毁一种侵袭性脑癌,还能帮助免疫系统形成对这种癌症的持久防御。这种双效疗法使用一种称为CAR-T细胞疗法的特殊免疫疗法来治疗胶质瘤,其中胶质瘤是一种难以治愈的脑癌,治疗方法很少。相关研究结果近期发表在Journal for ImmunoTherapy of Cancer期刊上,论文标题为EphA3-targeted chimeric antigen receptor T cells ar 2024-09-27 核医学靶向治疗

靶向TSPO分子探针18F-FDPA和18F-LW223用于兔腹主动脉粥样硬化易损斑块PET显像的对比研究

动脉粥样硬化易损斑块(VAP)破裂容易导致急性心血管事件。在斑块破裂前早期诊断VAP并有效干预是临床十分关注的问题。研究者们一直致力于开发性能优异的靶向相对分子质量1.8×104转位蛋白(TSPO)的探针,通过这类探针反映斑块中活化巨噬细胞数量,从而评价VAP。首都医科大学附属北京安贞医院李全等对2种新的TSPO靶向探针——18F-FDPA和18F-LW223,进行对比研究。通过在腹主动脉VAP兔模型中开展实验,该研究发现18F-FDPA可对易损斑块进行... 2024-09-25 核医学靶向治疗

IEEE JBHI封面 | 胡战利研究员团队实现全脑区PET/MR高清成像

脑科学作为生命科学领域的重要前沿分支,其复杂性构成了科学研究中的一项重大难题。特别是如阿尔茨海默病、抑郁症、自闭症、帕金森病等神经退行性疾病和精神疾病领域,脑科学研究对于理解其神经生物学基础至关重要。结合解剖结构和功能代谢信息的一体化PET/MR设备,是目前神经系统疾病诊断和科学研究的一种重要多模态分子影像技术。然而,PET/MR扫描需要注射标准剂量的放射性示踪剂,增加了患者的辐射风险。近日,中国科学院深圳先进技术研究院... 2024-09-25 核技术核医学PET/MRI

国内首个!癌症骨转移检测新产品正式获批

近日,中核集团控股公司中国同辐旗下原子高科股份有限公司癌症骨转移检测新产品氟[18F]化钠注射液获得国家药品监督管理局(NMPA)正式批准。原子高科自主研发的氟[18F]化钠注射液,作为国内首个获批用于此领域的PET显像剂,填补了我国在骨显像领域PET诊断显像剂的市场空白,将极大地促进早期、精准、无创的骨转移诊断,以其便捷灵敏、安全高效的特性造福广大患者,不仅彰显了中核集团在放射性药物研发技术的创新实力,也意味着我国在该类高端诊断试... 2024-09-12 核医学核医药

【上海】复旦大学附属中山医院核医学科开展90Y-微球治疗肝肿瘤病例的多学科MDT技术研讨

钇-90微球选择性内放射治疗(Yttrium-90 selective internal radiation therapy,90Y-SIRT),是一种针对肝脏恶性肿瘤的治疗方法,在治疗肝脏恶性肿瘤方面具有独特的优势。其临床应用还处于探索和完善中。2024年8月28日下午,核医学科、介入治疗科及放射诊断科专家对近期开展的5例90Y-微球治疗肝肿瘤病例进行了MDT讨论。大家从病例选择、肝脏肿瘤影像评价、肝脏-病灶-肺体积勾画、99mTc-MAA肺分流评价、90Y治疗剂量估算、治疗后90Y-SPECT/CT. 2024-09-04 核医学放射诊疗

核纯度大于99.9%!国内首次利用中高能强流质子回旋加速器制备医用放射性同位素锗-68

近日,中国原子能科学研究院(以下简称原子能院)利用100兆电子伏(MeV)强流质子回旋加速器辐照自主研制的镓镍合金靶件,通过系列分离纯化工艺,成功生产出满足医用要求、核纯度大于99.9%的放射性同位素锗-68样品,并通过第三方检测。这是国内首次利用中高能强流质子回旋加速器制备重要医用放射性同位素锗-68,为其工程化生产奠定技术基础,有望扭转我国医用锗-68长期依赖进口的局面,实现医用锗-68国产化。放射性同位素锗-68样品。图片来源:中国原子... 2024-09-02 核医学质子治疗核医药

人工智能赋能纳米分辨CT表征技术应用于新型纳米药物研发

近日,国家纳米科学中心陈春英院士联合国家纳米科学中心王亚玲研究员以及中国科学院高能物理研究所张凯研究员建立了一种基于机器学习的同步辐射硬X射线纳米CT成像数据分析技术(简称DL-HXT)。相关研究成果以Three-Dimensional Label-Free Observing of the Self-Assembled Nanoparticles inside a Single Cell at Nanoscale Resolution为题发表国际知名杂志ACS Nano上(ACS Nano 2024, 2024-09-02 核医学CT扫描

浙江省首届核药研发交流会在海盐举行

核医疗是浙江省重点培育并优先发展的未来医疗产业之一,也是海盐县当前重点培养的价值千亿的金蛋。为推动产业发展,增强各环节的交流,昨天下午,浙江省第一届核药发展交流会在海盐举行,来自学界、企业、医院、政府部门等60余位代表参加。会上,专家学者、企业代表以及浙江省、海盐县政府部门相关负责人就27个议题进行了针对性交流,涉及核药临床转化、核药制造降成本、废弃物处置、核科普等。对于辐安证的管理,放射性诊疗药物的评估,有什么优化建... 2024-09-02 核医学核医药
阅读排行榜